近日,一封主题为《2025年比亚迪乘用车降本要求》的邮件流出,邮件内容显示,比亚迪要求相关供应商所供货产品从2025年1月1日起降价10%。邮件落款署名为比亚迪执行副总裁何志奇。
另一封流传的疑似供应商对何志奇的回信,对比亚迪此举表达出强烈不满。“无法接受,也不愿参与此类违背商业伦理和人性底线的合作!”
比亚迪方面的回应,侧面证实了要求供应商降价的信息属实。
11月27日,比亚迪集团品牌及公关处总经理李云飞在社交平台上发文称:“与供应商的年度议价,是汽车行业的惯例。我们基于规模化大量采购,对供应商提出降价目标,非强制要求,大家可协商推进。”

作为中国规模最大的整车企业,不久前庆祝30周年生日的比亚迪,实现了新能源车累计交付1000万辆的成绩。其中,垂直整合模式和成本优势是比亚迪取得这一成绩的重要原因。成本优势一方面得益于规模,同时也得益于持续性地压缩采购成本。
供应商表示强烈不满
此前网络流传的邮件《2025年比亚迪乘用车降本要求》,落款署名是比亚迪集团执行副总裁、乘用车首席运营官何志奇。
网传邮件提到,比亚迪汽车销量不断突破,预计全年将突破420万辆销量大关,得益于技术创新、规模化优势和低成本供应链。2025年市场竞争将更加激烈,进入“大决战”“淘汰赛”。为增强比亚迪乘用车竞争力,比亚迪需要整个供应链共同努力、持续降本。因此,比亚迪对供应商所供货产品提出要求:从2025年1月1日起降价10%。
邮件中写道,“请您和团队务必认真对待、切实挖掘降本空间、积极推动要求达成,尽快对接比亚迪资源开发团队,在12月15日前通过SRM系统将降后价格报给我司(比亚迪)。”

网络上还流传着另一封疑似供应商回应给何志奇的回信。
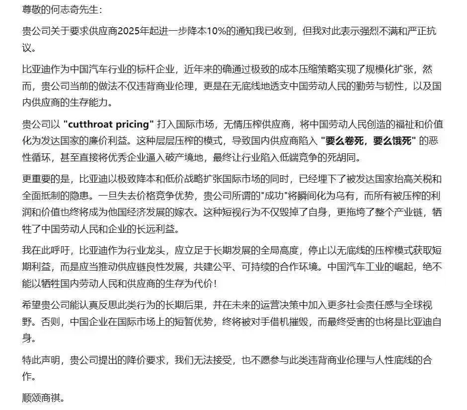
回信中表示,比亚迪要求供应商2025年起进一步降本10%的通知已收到,但表示“强烈不满和严正抗议”。
回信提到,比亚迪近年来的确通过极致的成本压缩策略实现了规模化扩张,然而,贵公司当前的做法不仅违背商业伦理,更是在无底线透支中国劳动人民的勤劳与韧性,以及国内供应商的生存能力。
比亚迪以“层层压榨”的模式,导致国内供应商陷入“要么卷死、要么饿死”的恶性循环,让行业陷入低端竞争的死胡同。
这封信中呼吁,比亚迪作为行业龙头,应立足于长期发展的全局高度,停止无底线的压榨模式获取短期利益,而是应当推动供应链良性发展,共建公平、可持续的合作环境。
“贵公司(比亚迪)提出的降价要求,无法接受,也不愿参与此类违背商业伦理和人性底线的合作!”上述回信中写到。

“价格战”让汽车供应链持续承压
有汽车零部件供应商对凤凰网汽车表示,车企在要求供应商降价的确是行业惯例。并且,近几年在汽车竞争加剧,“价格战”愈演愈烈的背景下,车企要求供应商降价的频率更加频繁,降价的幅度也越来越大。而在车企与供应商议价的过程中,车企往往更加强势。
他告诉凤凰网汽车,不少车企最常用的策略是采取AB供的策略,利用多家供应商之间的竞价比价来决定采购。“Tier1(一级供应商)再把这个压力传导给Tier2、Tier3,整个供应链的压力逐级传导,并不利于产业链的健康发展。”
有汽车行业人士告诉记者,除了利润空间压榨之外,汽车供应商还长期面临着账款拖欠的压力,“短则半年到一年,长则一两年。甚至,这两年车企卖车压力大,有车企要求签订单时协助卖车和获取销售线索,有一些车企要求供应商买车抵货款。”
“不仅是本土供应商,国际头部零部件供应商这几年也一直在被要求降价。”一位跨国零部件巨头的高管告诉凤凰网汽车。
今年10月,博世集团CEO史蒂凡·哈通在接受凤凰网汽车采访时表示,中国市场竞争非常激烈,不光是主机厂的竞争非常激烈,供应商的竞争也非常激烈,在中国市场其实没有一个所谓的“安全位置”。在中国市场竞争如此激烈、如此卷的情况下,要想生存下去,不仅要保证生产是最佳的、技术是最佳的、产品是最可靠的、质量是最好的,同时还要保证价格。
“有人觉得汽车价格打下去了,对消费者是好事。但其实不尽然,鱼与熊掌不可兼得。”上述汽车行业人士告诉凤凰网汽车。
事实上,对于国际零部件大厂来说,有着技术、产品和质量优势,想要同时保证上述条件虽有压力,但在竭力实现。
但是,一些中小型零部件为了降本,可能只能从别处想办法。例如,缩减员工人力成本、降低材料成本等。
去年5月,长城汽车一封举报比亚迪部分车型涉嫌整车蒸发污染物排放不达标的声明,曾将比亚迪推向舆论漩涡。据媒体报道,相对于使用高压油箱,常压油箱能够降低600-1000元的成本,但无法达到国六排放标准。不过,比亚迪方面表示,能够借助技术专利实现排放达标。此事,目前还未有定论。
(校对/Myevcar 文风)